新闻资讯
|
岗前、在岗、离岗职业健康须知岗前健康须知
01 一定要签劳动合同 上岗前必须签订劳动合同,试用期也应包含在劳动合同期限内。《劳动合同法》第十七条规定了劳动合同应当具备的必备条款。
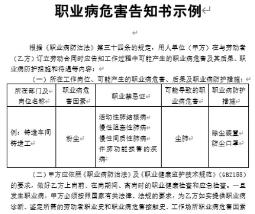
通过合同或告知书了解将要从事的岗位可能接触的职业病危害及后果、防护措施等内容。
将职业危害如实告知劳动者是企业责任之一。 02 记得参加岗前培训 积极参加上岗前职业健康培训,学习和掌握与职业健康相关的各项制度、标准,了解工作场所存在的危害因素,掌握职业病危害防护知识、岗位操作规程、个人防护用品的正确佩戴和使用方法。
03 岗前体检不能忘 上岗前要到专业的职业健康检查机构进行岗前体检,确认没有与岗位有关的职业禁忌证后,方能上岗工作。体检费用由用人单位承担。
专家提醒: 根据《劳动法》和《禁止使用童工规定》,未成年工不得从事矿山井下、第四级体力劳动强度和一些规定禁忌作业类别的工作。 女性不能从事矿山井下、第四级体力劳动强度的工作以及其他禁忌从事的工作。 孕期、哺乳期的女性处于特殊的生理状态,按规定不得安排女职工在哺乳未满一周岁的婴儿期间从事国家规定的第三级体力劳动强度的劳动和哺乳期禁忌从事的其他劳动,不得安排其延长工作时间和夜班劳动。 在岗健康管理
01 要了解企业的危害告知 留意用人单位的公告栏,警示标识与警示说明,知晓自身岗位的职业病危害因素,如粉尘、化学毒物、噪声等,并获取“它们”的浓(强)度等信息。 产生职业病危害的作业岗位,应当在其附近醒目位置设置“职业病危害告知卡”。 02 要做好自身的工作防护 在作业过程中,应该严格按照岗位操作规程,正确使用用人单位所提供的各种防护设施、设备,如除尘装置、通风装置、净化装置、隔声装置等措施 。 劳动防护用品,是指保护劳动者生产过程中的人身安全与健康所必备的一种防御性装备,对于减少职业危害起着相当重要的作用。劳动防护用品不能不配,也不能配而不戴。
防护用品的分类 按防护用品的用途分为:防尘、防毒、防噪声、防电、防高温辐射、防放射性、防油、防火、防酸碱、防坠落、防寒等。 按防护部位分为:头、面、耳、眼睛、呼吸道、手、足、身躯等防护用品。 按劳动防护用品使用的原材料分为:棉纱棉布制品、塑料制品、 有机玻璃制品、木制品、五金制品、纸制品等等。 在噪声作业环境中的工人 应注意佩戴耳塞或耳罩
正确佩戴方法 注意事项: 1、佩戴时,要将耳廓向上拉,使耳甲腔呈平直状态; 2、手持耳塞柄,将耳塞帽体部分轻轻推向外耳道内,尽可能地使耳塞体与耳甲腔相贴合; 3、但不要用劲过猛过急或插的太深,以自我感觉适度为宜; 4、戴后感到隔声不良时,可将耳塞稍微缓慢转动,调整到效果最佳位置为止。 常见耳塞或耳罩
接触粉尘作业中的工人 应佩戴防尘口罩
正确佩戴方法
特别提醒 1、纱布口罩不具有防尘、防毒功能,不能做为职业病防护用品使用。 2、防尘口罩不能用于防毒。 3、没有配防尘过滤元件,防毒面具不能用于防尘。
请牢记 个体防护用品是最后一道保护人们健康不受损伤的屏障。 03 要配合做职业健康检查 职业健康监护包括职业健康检查,职业健康监护档案管理等内容。 职业健康检查具有针对性 上岗前的职业健康检查是针对即将从事有害作业工种的职业禁忌进行的。 职业健康检查具有特异性 不同的职业病危害因素造成的健康损害不同。如接触铅及其无机化合物的作业,可能引起铅中毒,因此要检测血铅或尿铅。 职业健康检查具有强制性 国家法律法规有明确规定,用人单位对有毒有害作业劳动者进行上岗前、在岗期间和离岗时的职业健康检查是强制性的。 职业健康检查机构需要备案 应由取得省级卫生健康主管部门备案的医疗卫生机构进行职业健康检查,否则体检结果无效。 职业健康监护档案
职业健康监护档案应当包括劳动者本人的职业史、职业病危害接触史、职业健康检查结果和职业病诊疗等有关个人健康资料。 建议你了解这些 粉尘类 在岗期间体检,以下项目不能少:心电图、后前位X射线高仟伏胸片或数字化摄影胸片(DR胸片)、肺功能。 要记得定时检查,接触粉尘种类不同,体检周期不一样。 矽尘:生产性粉尘作业分级I级,2年1次;生产性粉尘作业分级Ⅱ级及以上,1年1次; 煤尘:生产性粉尘作业分级I级,3年1次;生产性粉尘作业分级Ⅱ级及以上,2年1次; 石棉尘:生产性粉尘作业分级I级,2年1次;生产性粉尘 噪声 岗期间体检,以下项目不能少:纯音气导听阈测试、心电图。 要记得定时检查 。 作业场所噪声8h等效声级≥85dB,1年1次; 作业场所噪声8h等效声级≥80dB,<85dB,2年1次。 I级,2年1次;生产性粉尘作业分级Ⅱ级及以上,1年1次。 苯 在岗期间体检,以下项目不能少:血常规、尿常规、血清ALT、心电图、肝脾B超。 要记得定时检查 。 血液指标正常者每年检查1次。 血液指标异常者每周检查1次,连续2次。
三氯乙烯 在岗期间体检,以下项目不能少:血常规、尿常规、心电图、肝功能。 要记得定时检查。 上岗后前3个月,每周皮肤科常规检查1次。 健康检查3年1次。 岗前岗中离岗时,做好体检保健康。 劳动者接受职业健康检查 应当视同正常出勤。 个体体检结论怎么看? 01 目前未见异常 本次职业健康检查各项检查指标均在正常范围内。 02 复查 检查时发现与目标疾病相关的单项或多项异常,需要复查确定者,应明确复查的内容和时间。 03 疑似职业病 检查发现疑似职业病或可能患有职业病,需要提交职业病诊断机构进一步明确诊断者。 04 职业禁忌症 检查发现有职业禁忌症的患者,需写明具体疾病名称。 05 其他疾病或异常 除目标疾病之外的其他疾病或某些检查指标的异常。 离岗健康行为 离岗时应该注意哪些? 01 可以拿走你的体检档案 劳动者在离开用人单位时,有权索取本人职业健康监护档案复印件,用人单位应当如实、无偿提供,并在所提供的复印件上签章。 02 要企业给你做离岗体检 离岗健康检查。 在准备调离或脱离所从事的职业病危害的作业或岗位前,应进行离岗时职业健康检查,主要目是确定在停止接触职业病危害因素时的健康状况。 敲重点 离岗时的职业健康检查非常重要,如果身体因接触职业病危害造成损害已经达到疑似职业病标准,职业健康检查机构会建议到具有职业病诊断资质医疗机构进一步诊治,一旦诊为职业病,会享受相应的职业病患者待遇,而放弃职业健康检查,有可能会使自己的合法权益受损。但如果最后一次在岗期间的职业健康检查是在离岗前的90 天内,可视为离岗时检查。 |








